> TSPO过表达小鼠模型
| 品系名称 | TSPO过表达小鼠模型 |
|---|---|
| 编号Number | |
| 英文名称English name | TSPO Tg mice model |
| 常用名称Common name | |
| 基因信息Genetic information | 小鼠的TSPO基因定位在第15条染色体上,由四个外显子(Exon)组成,外显子Exon 2和Exon 3距离较近 |
| 疾病名称Disease name | |
| 制作类型Production type | 定点插入条件性基因过表达 |
| 制作方法Making method |
为了更好研究 TSPO 的功能以及其在炎症发生发展中的作用,采用 ROSA26 定点插入条件性基因过表达的方法,构建TSPO 过表达小鼠。 将 ROSA26 定点插入 TSPO 基因,得到的 TSPO Tg floxed/+ 小鼠。与本室原有的 在精子中特异性表达Cre酶的pCre+转基因阳性小鼠进行交配,可得到 TSPO Tg floxed/+,pCre+小鼠,该基因型的雄性小鼠即有部分精子带有 TSPO 过表达基因;然后选取该基因型的雄性小鼠与 8 周 龄雌性小鼠进行第二轮交配,可得到 TSPO 全身过表达小鼠 TSPO Tg 和其通窝对照 WT 小鼠。杂交策略图如图所示。 ![]() |
| 背景品系Background lines | |
| 表型特征Phenotypic characteristics |
1. TSPO Tg小鼠基本情况
对新生 TSPO Tg 小鼠进行了观察并记录其生存曲线,发现该基因型小鼠与其同窝野生型小鼠相比,个体较为矮小,且多数TSPO Tg 小鼠在出生后10 至13 天死亡(图1)。
图1 TSPO Tg 模型小鼠的外观和生存情况 2. TSPO Tg小鼠TSPO表达情况验证利用 Western blot 和免疫组化等实验对该小鼠心脏、肝脏、肺脏、 肾脏和脑等主要器官内 TSPO 的表达水平进行了检测。Western blot 和免疫组化实验 结果均表明,TSPO Tg 小鼠各个组织和器官内均有TSPO 较为明显的过表达(图2)。
图2 TSPO 在 TSPO Tg 小鼠体内过表达 (A)Western blot 显示TSPO 在TSPO Tg 小鼠体内脑、肾脏、肝脏和肺脏中过表达;(B)免疫组化显示 TSPO 在TSPO Tg 小鼠体内心脏、肾脏、肺脏和大脑皮层中过表达。心脏、肾脏和肺脏比例尺为 100μm,大脑皮层比 例尺为25μm。 3. TSPO Tg 小鼠神经小胶质细胞中TSPO 与线粒体共定位那么这些过表达的 TSPO 是否与机体内正常表达的TSPO 一样分布于线粒体上,从而发挥其作为线粒体蛋白的功能,为了探究这一问题,本实验进而分离了来自于TSPO Tg 和WT 小鼠的神经小胶质细胞,分离培养并纯化后,使用线粒体荧光染料MitoTracker Red CMXRos 对小胶质细胞进行活细胞染色,然后固定细胞,使用 TSPO抗体对细胞进行细胞免疫荧光染色,观察TSPO 与线粒体的共定位关系。 结果如图3所示,Alexa Fluor 488标记的TSPO(绿色)和MitoTracker Red CMXRos 标记的线粒体(红色)在TSPO Tg 和WT 神经小胶质细胞中都存在良好的共定位关系。这表明TSPO 过表达小鼠模型构建成功。
图 3 免疫荧光鉴定 TSPO Tg 小胶质细胞中的亚细胞定位 利用细胞免疫荧光技术分别使用 TSPO 抗体标记TSPO(绿色),MitoTracker Red CMXRos 标记线粒体(红色),DAPI 标记细胞核(蓝色),激光共聚焦显微镜下观察TSPO 与线粒体的共定位关系。比例尺长度为5μm。 4. TSPO过表达对神经小胶质细胞线粒体形态的影响TSPO 作为线粒体蛋白,很可能对线粒体质量控制产生影响。因此,本研究分离了来自TSPO KO,WT 以及Tg 乳鼠的神经小胶质细胞,利用细胞免疫荧光染色的方法,使用线粒体外膜蛋白Tom20 抗体标记线粒体,对其线粒体形态进行了观察比较。TSPO WT 乳鼠神经小胶质细胞的线粒体形态呈细长管状结构,其线粒体含量丰富,且线粒体之间相互交织呈网状结构,形态较为完整。TSPO KO 细胞线粒体形态也呈长管状,但其线粒体平均长度较 WT 细胞有所缩短;值得注意的是,TSPO Tg 乳鼠神经小胶质细胞线粒体形态最为特异,其线粒体整体长度较WT 细胞和KO 细胞显著缩短,呈现碎裂状态,绝大部分线粒体碎裂呈点状。为方便直观统计,本研究将线粒体分为三类:碎裂型(线粒体长度小于0.5μm)、中间型(线粒体长度大于等于0.5μm 且小于3μm)以及融合型(线粒体长度大于3μm)。统计结果显示,TSPO WT 和KO 细胞线粒体大多为融合型和中 间型,并且KO 细胞中融合线粒体比例高于WT 细胞;TSPO Tg 细胞线粒体大多为中间型和碎裂型,几乎不存在融合型线粒体,其碎裂型和中间型线粒体比例显著高于WT 细胞(图4)。 图 4 TSPO Tg对神经小胶质细胞线粒体形态的影响 (A)激光共聚焦显微镜检测TSPO WT、KO 以及Tg 神经小胶质细胞线粒体典型形态,红色:Tom20;(B) 线粒体平均长度统计图。(C)各类型线粒体比例统计图,Fragmented< Intermediate < Hyperfused。比例尺长度为2μm。 5. TSPO前脑条件性过表达影响脑内线粒体分裂相关蛋白表达由于 TSPO Tg 小鼠多在出生后20 天内死亡,因此本研究使用 TSPO Tgfloxed/+小鼠 与前脑特异性Cre酶表达小鼠iCre+进行交配,得到 TSPO 前脑特异性过表达的 TSPO cTg 小鼠。此种小鼠能够顺利存活至成年,因此后续本研究使用 TSPO cTg 小鼠进行实验。使用Western blot 和免疫组织化学的方法对 TSPO 在TSPO cTg 小鼠在前脑中的表达进行了检测分析,结果如图5显示,TSPO 在TSPO cTg 小鼠在前脑 中均出现显著的过表达现象,该模型小鼠构建成功。 图 5 TSPO cTg 小鼠的交配方案及表型鉴定 (A)获取TSPO cTg 小鼠的交配模式图;(B)Western blot 鉴定TSPO cTg 小鼠脑组织TSPO 表达;(C)免疫组织化学鉴定TSPO cTg 小鼠脑组织TSPO 表达。比例尺长度为3mm。 提取 TSPO cTg 和同窝WT 小鼠脑组织,对线粒体融合相关蛋白OPA1,分裂相关蛋白MFN1,MFN2,以及线粒体内参蛋白VDAC 在脑组织裂解液中含量进行了Western blot 检测。 结果显示,线粒体分裂相关蛋白MFN1 的表达在TSPO cTg 小鼠脑组织中含量相较于WT 小鼠显著上升,而另一蛋白MFN2 的表达显著下降;线粒体融合相关蛋白OPA1的表达水平在TSPO cTg小鼠脑组织中含量相较于WT小鼠无显著统计学差异;线粒体内参蛋白VDAC 的表达水平相较于WT 小鼠有显著下降(图6)。 该结果表明,TSPO 的过表达很可能通过影响MFN1 与MFN2 的平衡,促使线粒体向碎裂型转变,并且减少线粒体总量,造成线粒体功能障碍。
图 6 TSPO cTg 小鼠脑组织线粒体融合与分裂相关蛋白的表达 (A)Western blot 检测 TSPO cTg 和 WT 小鼠脑组织 MFN1、MFN2、OPA1 和 VDAC 表达水平;(B)TSPO cTg 和 WT 小鼠脑组织 MFN1、MFN2、OPA1 和VDAC 表达水平统计。 6. TSPO 过表达促进炎症小体相关蛋白ASC 的表达线粒体的功能 与炎症小体的活化密切相关。炎症小体接头蛋白 ASC 是炎性小体中连接胞浆内受体和Caspase-1 的接头蛋白,在炎性小体活化中ASC 聚集成大分子的二聚体,被称为ASC 斑点(ASC-speck)。ASC 斑点的形成和聚集是炎症小体活化的重要步骤,并且其 在脑内的沉积与阿尔茨海默病中老年斑的形成密切相关。为探究神经炎症条件下,TSPO cTg 小鼠脑内ASC 的沉积状况,TSPO 过表达对神经炎症的影响,本研究使用LPS 连续两天给小鼠进行腹腔注射的方法,诱导小鼠的脑内慢性神经炎症模型,并分离其脑组织,对脑组织内 ASC 含量、小胶质细胞的激活情况以及细胞因子的分泌进行了检测。 实验结果显示,在 LPS 诱导的脑内神经炎症模型中,TSPO cTg 小鼠脑组织中 ASC 的表达量显著高于同窝 WT 小鼠;免疫组化显示其大脑皮层内Iba1+的神 经小胶质细胞数量也高于WT 小鼠(图7).TSPO cTg 小鼠脑组织中IL-1β,IL-1 α以及TNF-α的表达量明显高于WT小鼠,其中又以炎症小体相关促炎细胞因子IL-1 β的上升最为显著(图8)。
图7 TSPO cTg 小鼠脑内 ASC 的表达上调以及小胶质细胞活化 (A)Western blot 检测TSPO cTg 和 WT 小鼠脑组织ASC 表达水平;(B)免疫组织化学检测TSPO cTg 和WT 小鼠 脑组织 Iba1+小胶质细胞数。比例尺长度为100μm。
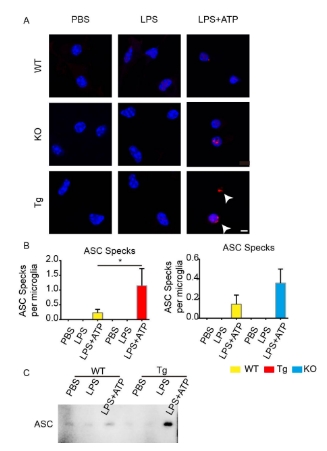
图8 TSPO cTg 小鼠脑组织促炎细胞因子分泌增加 A, C. 1μg/ml LPS孵育3h;B, D.更换培养基上清,Nigericin刺激30min。结果使用Mean±S.E.M.表示,t检验,*p<0.05,**p<0.01, ***p<0.001。 7. TSPO Tg 神经小胶质细胞 ASC 斑点的分泌量上升上述研究表明,TSPO 过表达将通过增加ASC 的表达水平促进脑内炎症进程,为探究这一过程是否与神经小胶质细胞相关,本研究在体外对神经小胶质细胞分泌ASC 斑点的能力进行了研究。由于TSPO cTg 小鼠前脑内的TSPO 过表达水平与Cre 酶的含量密切相关,因此在TSPO cTg 乳鼠脑内由于Cre 酶表达量低下,其TSPO 也并无相应过表达。因此,本研究体外细胞选取来自于TSPO Tg 乳鼠的TSPO 过表达神经小胶质细胞进行实验。本研究分离了来自TSPO Tg、WT 以及KO 三种乳鼠的原代神经小胶质细胞,进行LPS 预处理后,给与ATP 刺激,利用细胞免疫荧光和Western blot 检测ASC 斑点的聚集情况。实验结果表明(图9),在炎症刺激下,小胶质细胞开始形成 ASC 斑点聚集;TSPO Tg 和KO乳鼠的神经小胶质细胞中ASC斑点聚集相较于同窝WT小鼠均存在增加现象,并且这种现象在TSPO Tg 乳鼠神经小胶质细胞中表现的更为显著。本研究进而对TSPO Tg 乳鼠神经小胶质细胞的培养上清进行了检测,结果发现TSPO Tg 乳鼠神经小胶质细胞的培养上清中ASC 的分泌量较WT 细胞也显著上升。 图9 TSPO cTg小鼠神经小胶质细胞 ASC 斑点的分泌量上升 (A)免疫荧光检测TSPO WT,KO,Tg 神经小胶质细胞ASC 斑点数,白色箭头,ASC 斑点;(B)TSPO WT,KO,Tg 神经小胶质细胞ASC 斑点数统计图;(C)Western blot 检测TSPO WT 和Tg 神经小胶质细胞上清中ASC 释放量。比例尺长度为5μm。 |
| 引物序列Primer sequence | |
| 应用领域Application area | 炎症,尤其是神经炎症性疾病中发挥重要作用。 |
| 繁殖方式Mode of reproduction | |
| 保存状态Save state | 活体 |
| 提供单位Provide unit | 中国医学科学院医学实验动物研究所 |
| 提供者Provider | |
| 参考文献Reference | Zhang H#, Wang H#, Gao F#, Yang J, Xu Y, Fu Y, Cai M, Zhang X, Yang Q, Tong K, Hu Y, Chen H, Ma C, He W*, Zhang J*. TSPO deficiency accelerates amyloid pathology and neuroinflammation by impairing microglial phagocytosis. Neurobiol Aging. 2021 Oct;106:292-303. doi: 10.1016/j.neurobiolaging.2021.06.020. Epub 2021 Jul 3. PMID: 34340010. |
| 录入/更新时间Date | 2024.1.25 |
| 备注Remarks |
当前位置:

















